The Pathfinder
- Genre: RPG/Fighting/Mystery
- Theme: Exploration/Sci-fi
- Engine: Unreal Engine 5
- Tools: Excel, Powerpoint, Miro, Arcweave, Photoshop
- Duration: 13 weeks
- Role: Narrative Design, Worldbuilding, Lore, Dialogue, Barks, Character design, VA sheets
Narrative Design Goals
The Pathfinder is a novel I am currently writing, which I reimagined into a narrative-focused game project. In the process, I developed narrative design, worldbuilding, character design, bios, backstories and motivations, as well as various storytelling systems such as branching dialogue and timeline-based plot structures.
My goal was to create a narrative-based project from basic research to documentation, in which every element enhances the world lore and serves the gameplay. Dialogues (whether linear or branching) must have an impact and reinforce the characters’ goals and the players’ decisions, while the environment and character designs should reflect the world lore, as well as personal motifs and stories.
Overview
I created the original narrative universe for The Pathfinder, defining its lore, world rules, and intertwined emotional stakes. Set in 2118, the story unfolds in a fractured future scarred by floods, political manipulation, and the consequences of tampering with parallel timelines.
The Pathfinder’s story essentially explores emotionally charged decisions. As a neo-noir thriller set in a flood-struck alternate New Orleans, where saving one life may doom thousands, every major decision alters the fate of the city or its characters. Players’ decisions influence the story and its consequences.
Branching Dialogues
Click to zoom
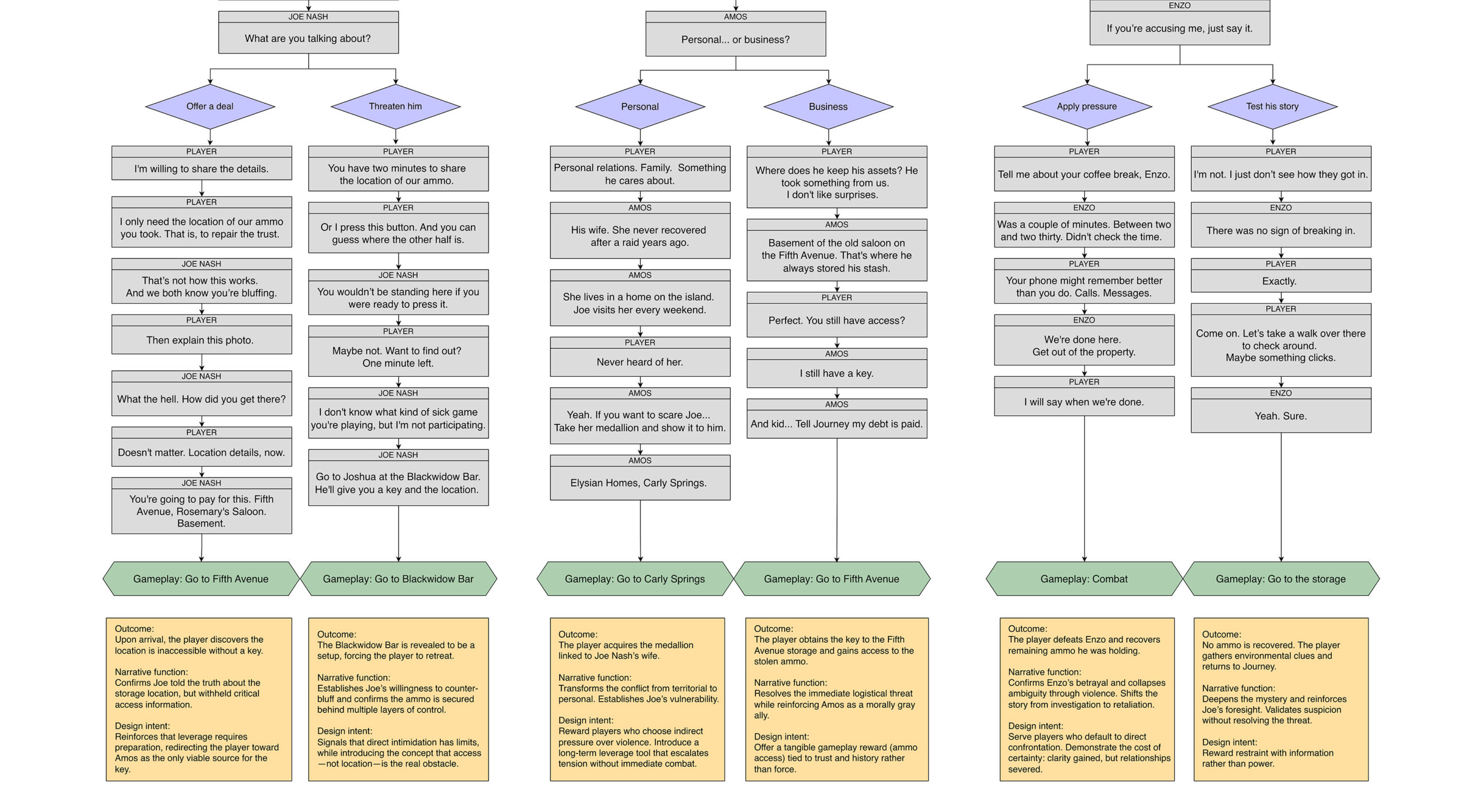
Designed a branching dialogue between the Player Character and the Leader, introducing mystery and establishing narrative agency early in the game.
Objectives
Present three distinct player stances through dialogue choices (revenge through bluff, hold fire, or investigation), each routing the player toward a different contact and location
Use choice-driven variables to shape immediate gameplay direction, character dynamics, and the tone of subsequent questlines, while naturally onboarding the player into the game’s dialogue and decision systems
Each 3 choices offers 2 separate paths,giving agency to the player.
The 3 initial choices equal 3 different mindset, and the player can choose which path they want to go.
Joe: Confront
Power through threat and perception (bluff, pressure, dominance)
• Amos: Turn
Power through leverage and history (information, favors, emotional pressure)
• Enzo: Uncover
Power through truth and exposure (investigation, trust, uncertainty).
My goal here was to achieve that all six gameplays become distinct, and each path would express a different philosophy of power, but yet nothing should collapse back into the same narrative state.
Linear Dialogue
Character Design
Player Character: Cassius Montenegro
Designed a player character (Cassius Montenegro) whose role in the game places him between loyalty and his personal sacrifice.
Objectives:
- Built Cassius’ personality, motivations, and evolving worldview around themes of redemption, loss, and responsibility.
- Developed backstory and dialogue barks aligned with a reluctant-hero archetype whose actions define his morality.
- Built his narrative arc to shift based on player decisions, revealing different shades of guilt, attachment, and trust depending on how they handle relationships and react to key ethical crossroads throughout the game.
Inspirations: Din Djarin (The Mandalorian), Joel Miller (The Last Of Us)
Leader NPC: Journey Dawn
Designed a complex leader character (Journey Dawn) whose position of authority forces her to balance survival, trust, and political pressure in a fractured city.
Objectives:
- Developed personality, ideology, and public/private personas shaped by the trauma of The Great Flood and the weight of leading a divided community.
- Wrote dialogue and performance notes that reveal different layers of caution or vulnerability depending on the player’s loyalty choices and relationship history with her.
- Built her narrative role to test Cassius’s motives: she can become either his strongest ally or a force of suspicion as the story unfolds, depending on the player’s actions.
Inspirations: Frey Holland (Forspoken), Sarah Lyons (Fallout 3)
Enemy NPC: Magnus Whitlow
Storyboarding & Trailer Script Writing
I wrote and storyboarded a trailer script where the player gets to know the main character, his past, conflicts, and what will be their role in the game.
Key elements that appear on the scenes:
- What happened to the world and how it changed the main character
- His past crimes and regrets
- What is the mission the Player has to reach and why
Voice Over Documentation
To support high-quality character performance and collaboration across disciplines, I developed a full Voice Over documentation for Pathfinder.
Objectives:
- Maintained clear organization through a master script and role-specific casting sheets.
- Expanded character bios and vocal traits to ensure accurate casting alignment.
- Provided performance notes and direction to guide voice actors in tone, intent, and emotional nuance.
Worldbuilding
Designed Key Buildings




Designed the player’s starter district with key buildings.
Objectives:
- Establish a transformed environment, defined by constant flood alerts, flooded streets
- Reflect atmosphere through environmental storytelling
- Introduce key narrative points: player discovers allies, learns the city’s history, and uncovers early clues regarding the player’s mission through quests and exploration
1. Mellow Mockingbird Diner
Quest Pickup / Resistance Contact
The Mellow Mockingbird serves as the player’s first contact with the underground resistance network. Though disguised as a retro diner, its hexagonal architecture hints at its true purpose: a covert surveillance hub monitoring citywide flood-response protocols and movement restrictions.
This is the player’s first ammo pickup.
2. Sol y Sangre
At first, Sol y Sangre appears to be a herbal shop, but it’s much more than that. Its amber windows glow through the fog like an oasis in a desert, hinting at the core themes of sunlight and blood, herbal medicine, and rebirth after decay.
The building’s design reflects the neoclassical roots of New Orleans and the personal imprint of its Spanish owner. The bushes on the roof resemble the owner’s hair buns, and the roots running up the walls mimic her wrinkles. Inside, white-witch energy takes over with candles in glass jars, dried herbs hanging from the ceiling, and handwritten sigils.
3. Lazy Lucy’s Laundry
When your city is hit by a 349-day flood and its image is reshaped, it is inevitable that certain buildings and functions will become unusable and either be transformed or left to decay. This is what happened to this petrol station, which had been practically unused for decades due to the flooded roads, until Amos Livingston turned it into a rainwater-powered laundromat.
Lazy Lucy’s Laundry functions as a low-profile community hub where NPCs trade rumors, investigate small leads, and uncover hints about Amos’s morally gray dealings.
This is also the First Quest Pickup Location.
4. Hawthorne Cinema
Officially, the Hawthorne Cinema was abandoned after the flood made the district nearly unreachable. Unofficially, it does have a resident: the locals call her Pig Lady, who turned the crumbling theatre into a refuge for herself and her animals. The swamp that isolates the building from authorities also protects its secrets.
As a gameplay space, Hawthorne Cinema functions as a hide out place. Player can rest, store gear, and unlock deeper narrative threads through conversations with Pig Lady. Its projection system allows players to revisit memories and past decisions, either through personal devices or displayed on the massive screen.
Designed Cartography and Biomes
I designed Orleans and Orleans Falls to meet specific spatial and gameplay needs for a near-future sci-fi setting deeply shaped by flooding and class division.
Key design goals addressed:
- Environmental storytelling: Architecture, flood damage, and improvised infrastructure communicate history and tension without exposition.
- Quest and traversal flow: Sightlines, district landmarks, and water routes help players discover allies, access missions, and track their next lead.
- Risk vs. reward spaces: Restricted zones with elevated danger support stealth, resource gathering, and moral decision-making.
- Memorability and identity: Contrasting visual moods (sleek neoclassical revival above, swamp-tech survivalism below) make each district feel distinct yet narratively connected.














